Duration: September 2019 - February 2021
Target user / group: Start-ups, Small online businesses, Storage users, Logistics users, Household users and Office users
Team size: 4 people. 1 project manager, 1 designer(myself) and 2 developers.

Spaceship, the company's flagship product, initially focused on door-to-door storage, alongside auxiliary services such as logistics management and moving assistance (home and office).
During this period, Spaceship operated an app tailored specifically for door-to-door storage, designed to streamline the collection process based on scheduled appointments.
As the company expanded its offerings to include self-service storage units, coworking spaces, and comprehensive fulfilment services for small businesses. There emerged a need for a new app to support its growing portfolio, particularly in fulfilment. In my role, I was tasked with designing features tailored to the coworking and micro-fulfillment centre spaces, with the aim of enhancing the experience for both new and existing users of our products and services.

Research and Planning
The new product integrates coworking, warehousing, and fulfilment services, marking a pioneering venture in Singapore.
The emergence of coworking spaces across the country provided fertile ground for small businesses to thrive, offering an alternative to traditional office spaces with their flexible and cost-effective solutions.
During the research phase for potential competitors, Optix emerged as a notable contender.
Designing for this innovative product presented intriguing challenges, requiring me to envision and anticipate the daily use of physical space while it was still in conceptual stages.
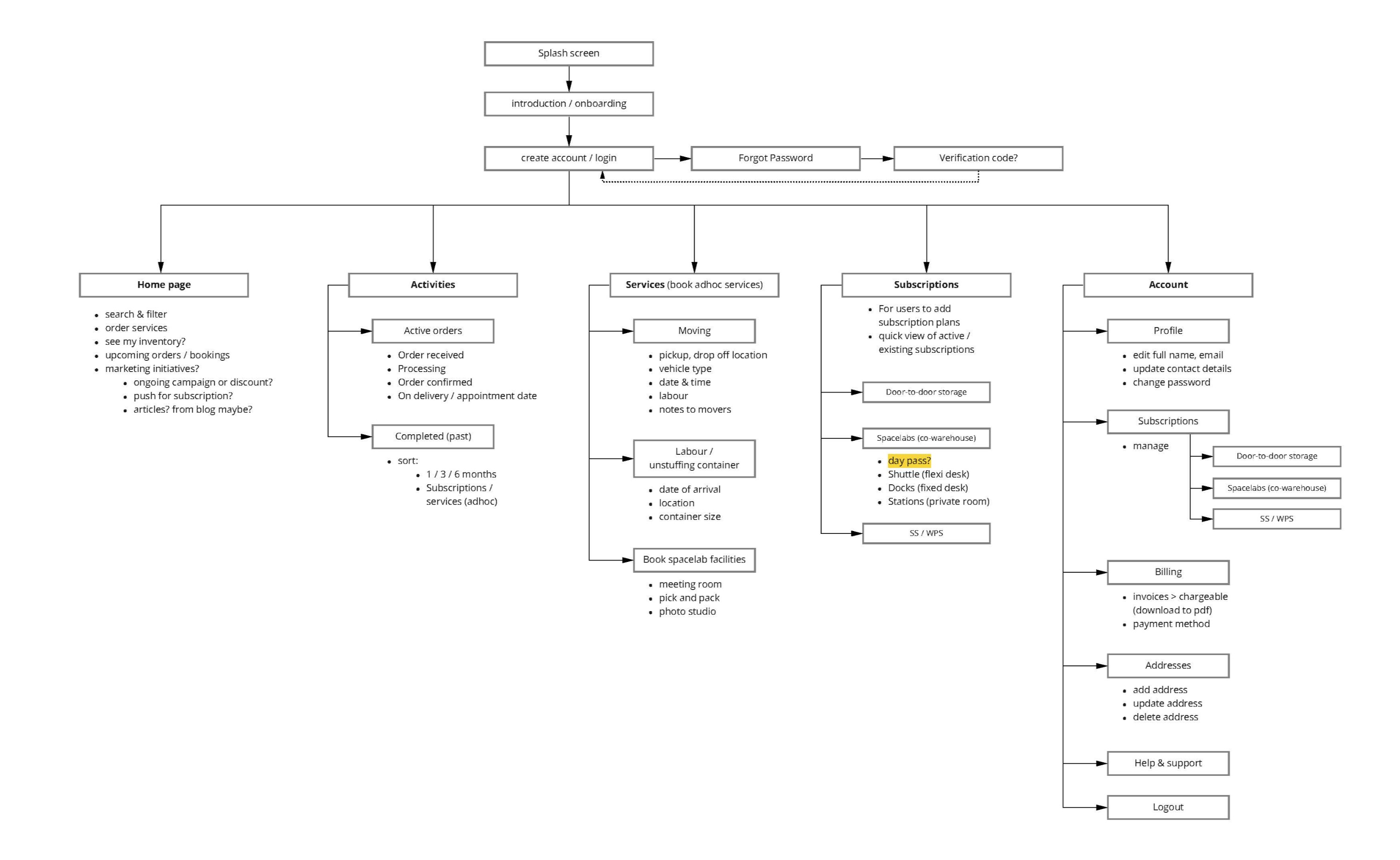
- Defining the goals and objectives
- Creating flowcharts and sitemap to take the concept and shape it into a product that the company stakeholders are envisioning.

App design, Conducting User Testing and Prototyping
The spacelabs product had to integrate services with coworking, warehousing, and fulfilment services in mind.
- User research
- User journey mapping
- Content writing and planning the information architecture
- Defining the design principles and guidelines

Refinement and Design Iterations to Approved Mockup
Reflecting on this project, I really enjoyed the entire process of creating this product.
